Product Summary
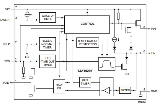
The TJA1020 is a LIN transceiver. The TJA1020 is the interface between the LIN master/slave protocol controller and the physical bus in a Local Interconnect Network (LIN). It is primarily intended for in-vehicle sub-networks using baud rates from 2.4 up to 20 Kbaud. The transmit data stream of the protocol controller at the TXD input is converted by the LIN transceiver into a bus signal with controlled slew rate and wave shaping to minimize EME.
Parametrics
TJA1020 absolute maximum ratings: (1)VBAT, supply voltage on pin BAT: -0.3 to +40 V; (2)VTXD, VRXD, VNSLP, DC voltage on pins TXD, RXD and NSLP: -0.3 to +7 V; (3)VLIN, DC voltage on pin LIN: -27 to +40 V; (4)VNWAKE, DC voltage on pin NWAKE: -1 to +40 V; (5)INWAKE, current on pin NWAKE (only relevant if VNWAKE<VGND-0.3 V; current will flow into pin GND): -15 mA; (6)VINH, DC voltage on pin INH: -0.3 to VBAT +0.3 V; (7)IINH, output current at pin INH: -50 to +15 mA; (8)Vtrt(LIN), transient voltage on pin LIN (ISO7637): -150 to +100 V; (9)Tvj, virtual junction temperature: -40 to +150℃; (10)Tstg, storage temperature: -55 to +150℃; (11)Vesd(HBM), electrostatic discharge voltage; human body model, on pins NWAKE, LIN and BAT: -4 to +4 kV; on pins RXD, NSLP, TXD and INH: -2 to +2 kV ; (12)Vesd(MM), electrostatic discharge voltage; machine model: -200 to +200 V.
Features
TJA1020 features: (1)Baud rate up to 20 Kbaud; (2)Very low ElectroMagnetic Emission (EME); (3)High ElectroMagnetic Immunity (EMI); (4)Low slope mode for an even further reduction of EME; (5)Passive behaviour in unpowered state; (6)Input levels compatible with 3.3 and 5 V devices; (7)Integrated termination resistor for Local Interconnect Network (LIN) slave applications; (8)Wake-up source recognition (local or remote).
Diagrams

| Image | Part No | Mfg | Description | ![]() |
Pricing (USD) |
Quantity | ||||||||||||
|---|---|---|---|---|---|---|---|---|---|---|---|---|---|---|---|---|---|---|
![]() |
![]() TJA1020 |
![]() Other |
![]() |
![]() Data Sheet |
![]() Negotiable |
|
||||||||||||
![]() |
![]() TJA1020T |
![]() Other |
![]() |
![]() Data Sheet |
![]() Negotiable |
|
||||||||||||
![]() |
![]() TJA1020T/N1,118 |
![]() NXP Semiconductors |
![]() RF Transceiver LIN TRANSCEIVER |
![]() Data Sheet |
![]() Negotiable |
|
||||||||||||
![]() |
![]() TJA1020T/VM,118 |
![]() NXP Semiconductors |
![]() RF Receiver LIN TRANSCEIVER |
![]() Data Sheet |
![]()
|
|
||||||||||||
![]() |
![]() TJA1020TD |
![]() NXP Semiconductors |
![]() LIN Transceivers LIN TRANSCEIVER |
![]() Data Sheet |
![]() Negotiable |
|
||||||||||||
![]() |
![]() TJA1020T/VM,112 |
![]() NXP Semiconductors |
![]() RF Transceiver LIN TRANSCEIVER |
![]() Data Sheet |
![]()
|
|
||||||||||||
![]() |
![]() TJA1020T/N1,112 |
![]() NXP Semiconductors |
![]() RF Transceiver LIN TRANSCEIVER |
![]() Data Sheet |
![]() Negotiable |
|
||||||||||||
![]() |
![]() TJA1020T/N/S490,11 |
![]() |
![]() IC TXRX CAN 8BIT 27V 8SOIC |
![]() Data Sheet |
![]() Negotiable |
|
||||||||||||
(China (Mainland))










