Product Summary
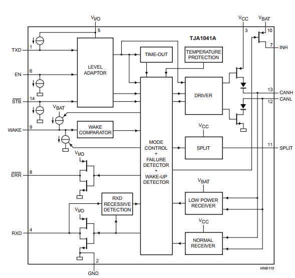
The TJA1041 is a High speed CAN transceiver. The TJA1041 provides an advanced interface between the protocol controller and the physical bus in a Controller Area Network (CAN) node. The device is primarily intended for automotive high-speed CAN applications (up to 1 Mbit/s). The transceiver provides differential transmit capability to the bus and differential receive capability to the CAN controller. The TJA1041 is fully compatible to the ISO 11898 standard, and offers excellent EMC performance, very low power consumption, and passive behaviour when supply voltage is off.
Parametrics
TJA1041 absolute maximum ratings: (1)DC voltage on pin VCC no time limit, VCC: -0.3 to +6 V; operating range, VCC: 4.75 to 5.25 V; (2)DC voltage on pin VI/O, no time limit, VI/O: -0.3 to +6V; operating range, VI/O: -2.8 to 5.25 V; (3)DC voltage on pin VBAT, no time limit, VBAT: -0.3 +40V; operating range, VBAT: 5 to 27 V; load dump, VBAT: 40 V; (4)DC voltage on pin TXD, VTXD: -0.3 to VI/O +0.3 V; (5)DC voltage on pin RXD, VRXD: -0.3 to VI/O +0.3 V; (6)DC voltage on pinSTB, VSTB: -0.3 to VI/O +0.3 V; (7)DC voltage on pin EN, VEN: -0.3 to VI/O +0.3 V; (8)DC voltage on pinERR, VERR: -0.3 to VI/O +0.3 V; (9)DC voltage on pin INH, VINH: -0.3 to VBAT +0.3 V; (10)DC voltage on pin WAKE, VWAKE: -0.3 to VBAT +0.3 V; (11)DC current on pin WAKE, IWAKE: -15 mA; (12)DC voltage on pin CANH 0 < VCC< 5.25 V; no time limit, VCANH: -27 to +40 V; (13)DC voltage on pin CANL 0 < VCC< 5.25 V; no time limit, VCANL: -27 to +40 V; (14)DC voltage on pin SPLIT 0 < VCC< 5.25 V; no time limit, VSPLIT: -27 to +40 V; (15)transient voltages on pins CANH, CANL, SPLIT and VBAT, Vtrt: -200 to +200 V; (16)electrostatic discharge voltage Human Body Model (HBM), pins CANH, CANL and SPLIT, Vesd: -6 to +6kV; all other pins, Vesd: -4 to +4kV; Machine Model (MM), Vesd: -200 to +200 V; (17)virtual junction temperature, Tvj: -40 to +150℃; (18)storage temperature, Tstg: -55 to +150℃.
Features
TJA1041 features: (1)Fully compatible with the ISO 11898 standard; (2)Communication speed up to 1 Mbit/s; (3)Very low ElectroMagnetic Emission (EME); (4)Differential receiver with wide common-mode range, offering high ElectroMagnetic Immunity (EMI); (5)Passive behaviour when supply voltage is off; (6)Automatic I/O-level adaptation to the host controller supply voltage; (7)Recessive bus DC voltage stabilization for further improvement of EME behaviour; (8)Listen-only mode for node diagnosis and failure containment; (9)Allows implementation of large networks (more than 110 nodes) Very low-current in standby and sleep mode, with local and remote wake-up; (10)Capability to power down the entire node, still allowing local and remote wake-up; (11)Wake-up source recognition TXD dominant clamping handler with diagnosis; (12)RXD recessive clamping handler with diagnosis; (13)TXD-to-RXD short-circuit handler with diagnosis; (14)Over-temperature protection with diagnosis; (15)Undervoltage detection on pins VCC, VI/Oand VBAT; (16)Automotive environment transient protected bus pins and pin VBAT; (17)Short-circuit proof bus pins and pin SPLIT (to battery and to ground); (18)Bus line short-circuit diagnosis; (19)Bus dominant clamping diagnosis; (20)Cold start diagnosis (first battery connection).
Diagrams

| Image | Part No | Mfg | Description | ![]() |
Pricing (USD) |
Quantity | ||||||||||||
|---|---|---|---|---|---|---|---|---|---|---|---|---|---|---|---|---|---|---|
![]() |
![]() TJA1041AT |
![]() NXP Semiconductors |
![]() Network Controller & Processor ICs CAN CONTROLLER INTERFACE |
![]() Data Sheet |
![]() Negotiable |
|
||||||||||||
![]() |
![]() TJA1041AT,512 |
![]() NXP Semiconductors |
![]() Network Controller & Processor ICs CAN CONTROLLER |
![]() Data Sheet |
![]() Negotiable |
|
||||||||||||
![]() |
![]() TJA1041AT,518 |
![]() NXP Semiconductors |
![]() Network Controller & Processor ICs CAN CONTROLLER |
![]() Data Sheet |
![]() Negotiable |
|
||||||||||||
![]() |
![]() TJA1041AT/V,512 |
![]() |
![]() IC TXRX CAN HS 5.25V 14-SOIC |
![]() Data Sheet |
![]() Negotiable |
|
||||||||||||
![]() |
![]() TJA1041AT/V,518 |
![]() |
![]() IC TXRX CAN HS 5.25V 14-SOIC |
![]() Data Sheet |
![]() Negotiable |
|
||||||||||||
![]() |
![]() TJA1041AT/VM,518 |
![]() NXP Semiconductors |
![]() Network Controller & Processor ICs IC CAN XCVR HS |
![]() Data Sheet |
![]()
|
|
||||||||||||
![]() |
![]() TJA1041AT-T |
![]() NXP Semiconductors |
![]() Network Controller & Processor ICs CAN CONTROLLER INTERFACE |
![]() Data Sheet |
![]() Negotiable |
|
||||||||||||
![]() |
![]() TJA1041T/VM,518 |
![]() NXP Semiconductors |
![]() Network Controller & Processor ICs IC CAN XCVR HS |
![]() Data Sheet |
![]()
|
|
||||||||||||
(China (Mainland))










